2020年开始的强基计划试点,转眼已经第三年啦!今年正是第一批通过强基计划进入大学校园的同学本研衔接的年份。
近日,西安交大、厦大、武大、华东师大等校2020级第一批强基考生硕博衔接转拟录取名单的公布,看到航空航天、计算机科学与技术、人工智能......这些本-硕-博连读的热门专业去向,无疑为想报强基的考生家长吃了一颗定心丸。报名强基真的不亏!
相信有不少想报强基的准高三考生家长,甚至还有已经通过强基升入大学的考生家长不了解强基计划的降分、转专业、硕博阶段换专业、本硕博连读等问题。一起看!
|首届强基生硕博专业衔接方向|
此前,多校公布的强基硕博衔接的转段细则已经明确:强基生只需在校期间达到相应学分/绩点要求(部分对英语、科研活动成果有要求),并通过学院的转段考核和接受院系的考核,就可以免考研,直通硕士或博士攻读!
并且在硕博阶段,教育培养资源更是多有倾斜,如西安交大的强基生通过转段考核后,可直接纳入优本计划,可提前修读研究生课程。
下面我们就来看看各校强基生在硕博阶段的可选专业有哪些?
Part.1
西安交通大学
西安交大各院系2020级强基转段拟录取名单陆续公布,目前名单共计119人,部分专业名单暂未查看,如核科学与技术的20人,但不影响我们去看整体的数据。具体衔接专业及截至7月28日的录取情况如下:
电气工程专业:拟录取13人,其中硕士衔接11人,直博2人;
物理学专业:拟录取24人,其中硕士衔接11人,直博13人;
人工智能专业:拟录取4人,其中硕士衔接1人,直博3人;
生物学专业:拟录取9人,硕士衔接;
生物医学工程专业:拟录取8人,硕士衔接;
基础医学专业:拟录取2人,硕士衔接,包含免疫学和病理学与病理生理学二级专业。
机械工程专业:拟录取13人,硕士衔接,研究方向包含微纳制造、深度学习与智能制造、功能化/智能化3D打印技术。
力学专业:拟录取3人,其中硕士衔接2人,直博1人;
航空宇航科学与技术:拟录取3人,硕士衔接;
哲学专业:拟录取10人,硕士衔接;
计算机科学与技术专业:拟录取10人,其中硕士衔接8人,直博2人;
计算机技术专业:拟录取2人,硕士衔接;
管理学院:拟录取8人,其中硕士衔接7人,直博1人;
电子科学与技术专业:拟录取10人。
根据西交大各学院发布,西交大2020级第一届强基计划学生本研衔接转段是可以在研究生阶段换专业的。比如冷门基础学科转热门/应用型专业。

强基数学类硕博阶段可转计算机

强基物理学类硕博阶段可转电气工程

强基数学类硕博阶段可转人工智能
Part.2
中国科学技术大学
化学与材料科学学院发布了2020级强基班研究生可衔接专业:

Part.3
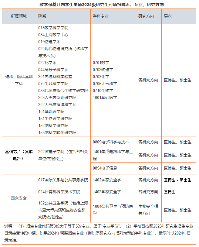
西安交通大学
数学强基计划学生申请2024级研究生可填报院系、专业、研究方向:

复旦大学物理学系强基计划学生申请2024级研究生可填报院系、专业、研究方向:

Part.4
哈尔滨工业大学
哈尔滨工业大学学生完成强基计划本科阶段学习,达到强基计划培养要求的学生采用“本硕博”或“本博”衔接培养模式在各专业相关衔接方向继续培养。强基计划各招生专业研究生阶段衔接方向简要概述如下:

Part.5
华南理工大学
数学类“强基计划班”学生本研衔接转段工作方案中明确表示转段学生可转入学院及学科(专业)见下表:

2023年公布新增学院:未来技术学院,可转入专业有信息与通信工程和电子信息两个专业。
2020级生物技术强基计划班可转入学科:

Part.6
武汉大学
数学与统计学院强基生可选专业:
①数学与统计学院相关专业:理学类相关专业及网络空间安全、人工智能、关键软件、基础医学、公共卫生等专业;
②其他服务国家重大战略需求的高端芯片与软件、智能科技、新材料、先进制造和国家安全等关键领域以及国家人才紧缺的人文社会科学领域相关专业。
生命科学学院强基生可选专业:
①本学院相关专业继续深造。
②申请跨学科交叉培养。申请跨学科交叉培养范围如下:

③其他对服务国家重大战略需求的高端芯片与软件、智能科技、新材料、先进制造和国家安全等关键领域以及国家人才紧缺的人文社会科学领域相关专业。
文学院强基生可选专业:
①本学院相关专业继续深造:中国古典文献学、汉语言文字学、中国古代文学、汉语国际教育(专硕);
②申请跨学科交叉培养:

③其他对国家人才紧缺的人文社会科学领域相关专业。
注意:考核不合格的学生须退出“强基计划”,转入文学院汉语言文学专业普通班完成后续培养。
Part.7
厦门大学
物理强基计划学生转段专业:

化学强基计划学生转段专业清单:

历史学强基转段考核合格的学生可以申请的研究生阶段专业包括:
①历史与文化遗产学院:考古学、中国史世界史三个专业;
②台湾研究院:中国史专业(限2名);
③国际关系学院:世界史专业(限1名)。
继续在历史与文化遗产学院中国史、世界史、考古学三个专业培养直接获得直通硕博的资格。
哲学专业转段考核合格的学生可以申请的研究生阶段专业有:
马克思主义哲学、中国哲学、外国哲学、逻辑学、伦理学、宗教学、科学技术哲学、中国史、世界史、马克思主义理论。
Part.8
南京大学
物理学院强基计划学生转段接收专业:
因 2024 年度硕士研究生、博士研究生招生目录均未公布,现阶段参照南京大学物理学院 2023年硕士研究生、博士研究生招生目录所列专业接收转段申请。


Part.9
华东师范大学
在2020 级物理强基计划本研衔接转段工作实施细则中显示可申请的转段接收学科专业:



|浅析强基专业衔接:首届强基人赢麻了?|
从转段的专业范围看,首届强基生在硕博阶段的专业有很多都是学校的优势专业,紧扣国家重大战略领域。例如:西安交大数学专业的学生有机会保研到人工智能学院就读,也有很多强基学生保研到了航空航天学院。
而且,强基生在研究生和博士阶段的专业选择上也更加宽泛,不仅仅集中在基础学科,还能选择很多相关专业的交叉学科,甚至有些可以申请其他学院专业。
值得注意的是,武汉大学强基生衔接研究生和博士阶段,除了本院专业和交叉专业外,还可以申请其他任何符合"强基定位”的专业,这无疑给了学生极大的专业自由度!2024/2025届报考时也可以重点参考。
|高三学生如何备考强基计划|
明确强基计划报考意愿
考生应首先在全面了解强基计划招生专业、培养模式等方面的基础上判断自己是否适合报考强基计划,明确报考意愿。
深入研究往年招生政策与招录情况
建议高三考生在明确强基报考意愿后,提前对往年政策进行熟悉了解。
强基计划的招生对象是什么? 招生院校和招生专业有哪些?报考流程是怎样的? 各校分别采取什么样的考核模式?综合成绩如何测算?
全力提升高考成绩
强基计划录取所依据的成绩中,高考成绩占85%的比例。
虽然强基计划结果上呈现出降分录取的态势,但是高考成绩仍然是招录环节中最重要的依据。绝大部分高校强基计划入围标准仍然为高考成绩,所以一定要重视起来。